Упражнение 42.14 ГДЗ Мерзляк 10 класс Углубленный уровень (Алгебра)
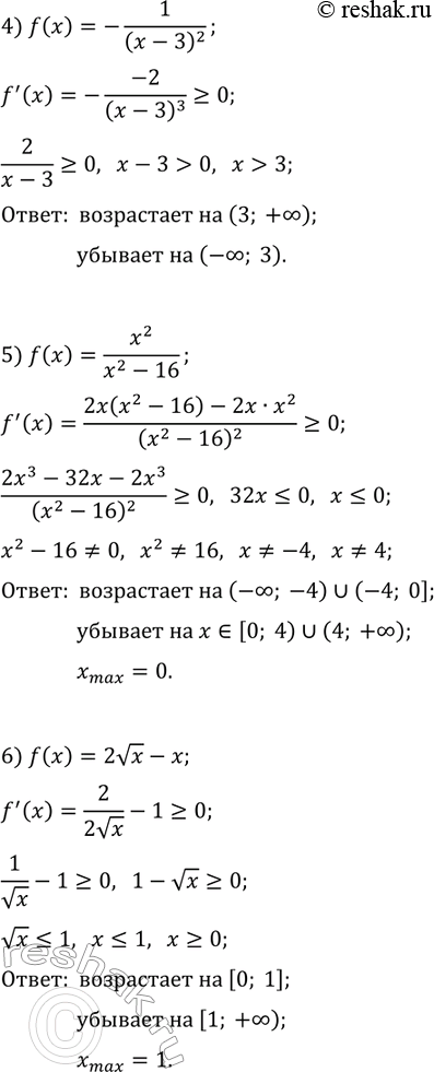
42.14. Найдите промежутки возрастания и убывания и точки экстремума функции: 1) f(x)=x+4/x^2; 3) f(x)=x^2/4+9/x^2; 5) f(x)=x^2/(x^2-16); 2) f(x)=(x^2-3)/(x-2); 4) f(x)=-1/(x-3)^2; 6) f(x)=2vx-x.


Ниже вариант решения задания из учебника Мерзляк, Номировский, Поляков 10 класс, Просвещение:
42.14. Найдите промежутки возрастания и убывания и точки экстремума функции:
1) f(x)=x+4/x^2; 3) f(x)=x^2/4+9/x^2; 5) f(x)=x^2/(x^2-16);
2) f(x)=(x^2-3)/(x-2); 4) f(x)=-1/(x-3)^2; 6) f(x)=2vx-x.
