Упражнение 5.22 ГДЗ Мерзляк 10 класс Углубленный уровень (Алгебра)
5.22. Чётная функция f имеет 7 нулей. Найдите f(0). *Цитирирование задания со ссылкой на учебник производится исключительно в учебных целях для лучшего понимания разбора решения задания.

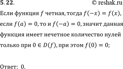
Ниже вариант решения задания из учебника Мерзляк, Номировский, Поляков 10 класс, Просвещение:
5.22. Чётная функция f имеет 7 нулей. Найдите f(0).
