Упражнение 15.29 ГДЗ Мерзляк 11 класс Базовый уровень (Алгебра)
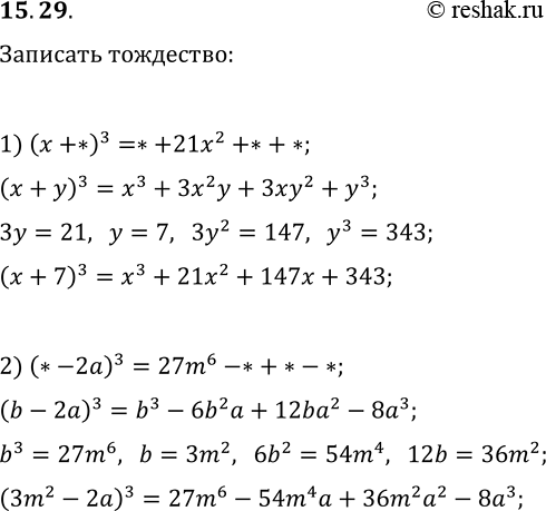
15.29. Замените звёздочки такими одночленами, чтобы образовалось тождество: 1) (x+*)^3=*+21x^2+*+*; 2) (*-2a)^3=27m^6-*+*-*. *Цитирирование задания со ссылкой на учебник производится исключительно в учебных целях для лучшего понимания разбора решения задания.

Ниже вариант решения задания из учебника Мерзляк, Номировский, Полонский 11 класс, Просвещение:
15.29. Замените звёздочки такими одночленами, чтобы образовалось тождество:
1) (x+*)^3=*+21x^2+*+*; 2) (*-2a)^3=27m^6-*+*-*.
