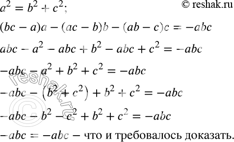
Упражнение 6.108 ГДЗ Дорофеев Суворова 7 класс (Алгебра)
Докажите, что если a2 = b2 + с2, тo (bс - a)a - (ac - b)b - (ab - c)c = -abc.

Ниже вариант решения задания из учебника Дорофеев, Суворова, Бунимович 7 класс, Просвещение:
Докажите, что если a2 = b2 + с2, тo
(bс - a)a - (ac - b)b - (ab - c)c = -abc.
