Упражнение 6.107 ГДЗ Дорофеев Суворова 7 класс (Алгебра)
Докажите, что: а) если a + b + c = 0, тo a(bc - 1) + b(ac - 1) + c(ab - 1) = 3abc;

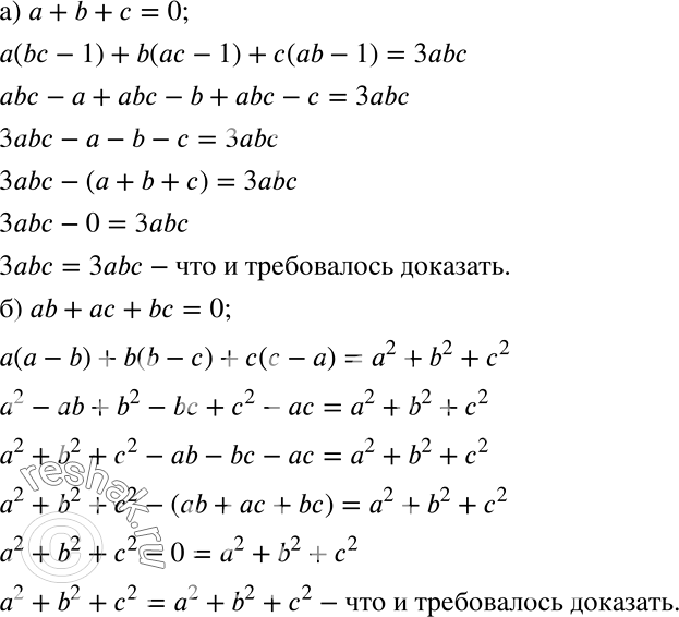
Ниже вариант решения задания из учебника Дорофеев, Суворова, Бунимович 7 класс, Просвещение:
Докажите, что:
а) если a + b + c = 0, тo
a(bc - 1) + b(ac - 1) + c(ab - 1) = 3abc;
б) если ab + ac + bс = 0, to
a(a - b) + b(b - c) + c(c - a) = a2 + b2 + c2.
(be - a)a - (ac - b)b - (ab - c)c = -abc.
