Упражнение 696 ГДЗ Колягин Ткачёва 7 класс (Алгебра)
Детали упакованы в коробки двух видов: по 5 штук и по 8 штук. Всего упаковано 69 деталей. Сколько понадобилось коробок каждого вида?Перечислить все двузначные числа, в записи которых встречаются только цифры 0, 1 и 2, если:


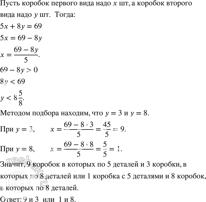
Ниже вариант решения задания из учебника Колягин, Ткачёва, Фёдорова 7 класс, Просвещение:
Детали упакованы в коробки двух видов: по 5 штук и по 8 штук. Всего упаковано 69 деталей. Сколько понадобилось коробок каждого вида?
Перечислить все двузначные числа, в записи которых встречаются только цифры 0, 1 и 2, если: 1) одинаковых цифр в числе не должно быть; 2) цифры в числе могут повторяться.
