Упражнение 11.24 ГДЗ Мерзляк 10 класс Углубленный уровень (Алгебра)
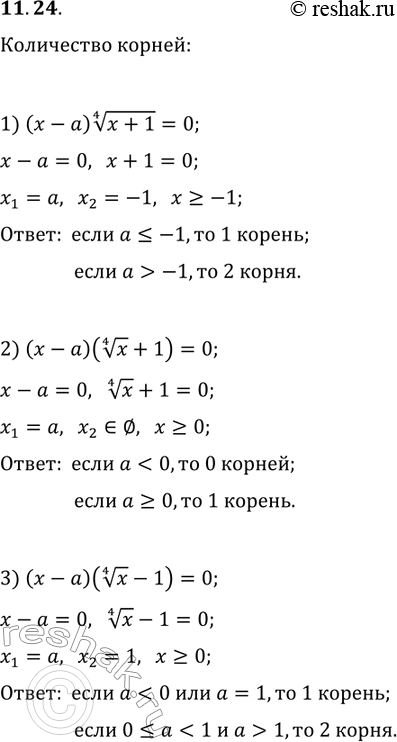
11.24. В зависимости от значения параметра а определите количество корней уравнения: 1) (x-a)(x+1)^(1/4)=0; 2) (x-a)(x^(1/4)+1)=0; 3) (x-a)(x^(1/4)-1)=0. *Цитирирование задания со ссылкой на учебник производится исключительно в учебных целях для лучшего понимания разбора решения задания.

Ниже вариант решения задания из учебника Мерзляк, Номировский, Поляков 10 класс, Просвещение:
11.24. В зависимости от значения параметра а определите количество корней уравнения:
1) (x-a)(x+1)^(1/4)=0; 2) (x-a)(x^(1/4)+1)=0; 3) (x-a)(x^(1/4)-1)=0.
