Упражнение 26.42 ГДЗ Мерзляк 10 класс Углубленный уровень (Алгебра)
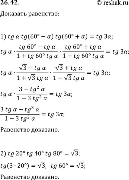
26.42. Докажите, что: 1) tg(?)tg(60°-?)tg(60°+?)=tg(3?); 2) tg(20°)tg(40°)tg(80°)=v3. *Цитирирование задания со ссылкой на учебник производится исключительно в учебных целях для лучшего понимания разбора решения задания.

Ниже вариант решения задания из учебника Мерзляк, Номировский, Поляков 10 класс, Просвещение:
26.42. Докажите, что:
1) tg(?)tg(60°-?)tg(60°+?)=tg(3?);
2) tg(20°)tg(40°)tg(80°)=v3.
