Упражнение 26.37 ГДЗ Мерзляк 10 класс Углубленный уровень (Алгебра)
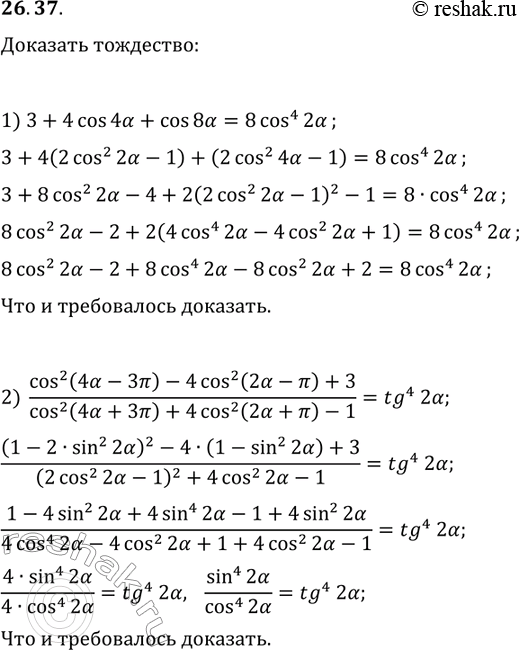
26.37. Докажите тождество: 1) 3+4cos(4?)+cos(8?)=8cos^4(2?); 2) (cos^2(4?-3?)-4cos^2(2?-?)+3)/(cos^2(4?+3?)+4cos^2(2?+?))=tg^4(2?). *Цитирирование задания со ссылкой на учебник производится исключительно в учебных целях для лучшего понимания разбора решения задания.

Ниже вариант решения задания из учебника Мерзляк, Номировский, Поляков 10 класс, Просвещение:
26.37. Докажите тождество:
1) 3+4cos(4?)+cos(8?)=8cos^4(2?);
2) (cos^2(4?-3?)-4cos^2(2?-?)+3)/(cos^2(4?+3?)+4cos^2(2?+?))=tg^4(2?).
