Упражнение 10.7 ГДЗ Мерзляк 11 класс Базовый уровень (Алгебра)
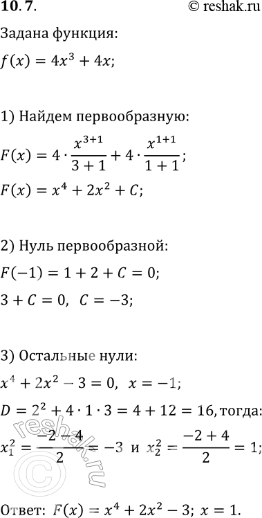
10.7. Для функции f(x)=4x^3+4x найдите первообразную F, один из нулей которой равен -1. Найдите остальные нули этой первообразной. *Цитирирование задания со ссылкой на учебник производится исключительно в учебных целях для лучшего понимания разбора решения задания.

Ниже вариант решения задания из учебника Мерзляк, Номировский, Полонский 11 класс, Просвещение:
10.7. Для функции f(x)=4x^3+4x найдите первообразную F, один из нулей которой равен -1. Найдите остальные нули этой первообразной.
