Упражнение 6.123 ГДЗ Дорофеев Суворова 7 класс (Алгебра)
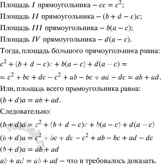
Моделируем Составьте два выражения для вычисления площади прямоугольника (рис. 7.5) и запишите соответствующее равенство. Докажите это равенство алгебраически. *Цитирирование задания со ссылкой на учебник производится исключительно в учебных целях для лучшего понимания разбора решения задания.

Ниже вариант решения задания из учебника Дорофеев, Суворова, Бунимович 7 класс, Просвещение:
Моделируем Составьте два выражения для вычисления площади прямоугольника (рис. 7.5) и запишите соответствующее равенство. Докажите это равенство алгебраически.
