Упражнение 223 ГДЗ Колягин Ткачёва 7 класс (Алгебра)
Самолет расходует a литров горючего на 1000 км пути. 1) Сколько литров горючего расходуется на 3000; 8000; 500; s километров пути?


Ниже вариант решения задания из учебника Колягин, Ткачёва, Фёдорова 7 класс, Просвещение:
Самолет расходует a литров горючего на 1000 км пути.
1) Сколько литров горючего расходуется на 3000; 8000; 500; s километров пути?
2) Какой путь пролетел самолет, если он израсходовал горючего 5a; 0,1a литров?
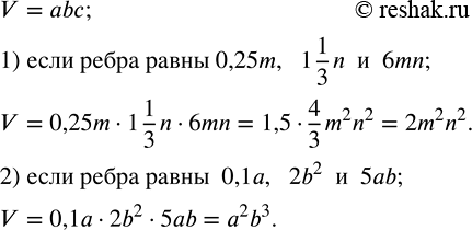
Найти объем прямоугольного параллелепипеда с ребрами:
1) 0,25m, 1 1/3 n и 6mn;
2) 0,1a, 2b^2 и 5ab.
