Упражнение 273 ГДЗ Колягин Ткачёва 7 класс (Алгебра)
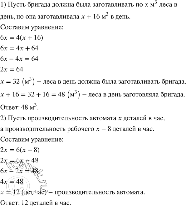
1) Бригада лесорубов ежедневно перевыполняла норму по заготовке леса на 16 м^3, поэтому недельную норму (6 рабочих дней) она выполнила за 4 дня.


Ниже вариант решения задания из учебника Колягин, Ткачёва, Фёдорова 7 класс, Просвещение:
1) Бригада лесорубов ежедневно перевыполняла норму по заготовке леса на 16 м^3, поэтому недельную норму (6 рабочих дней) она выполнила за 4 дня. Сколько кубометров леса заготовляла бригада в день?
2) В цехе поставили автомат, производительность которого была на 8 деталей в час выше производительности рабочего. После 2 ч работы автомат выполнил шестичасовую норму рабочего. Какова производительность автомата?
1) Рассматривая площадь прямоугольника ABCD (рис.10,а), показать, что (a+b)(c+d)=ac+bc+ad+bd.
2) Рассматривая площадь прямоугольника ABFE (рис.10,б), показать, что (a+b)(c-d)=ac+bc-ad-bd.
3) Рассматривая площадь прямоугольника BFKM (рис.10,б), показать, что (a+b)d=(a+b)c-(a+b)(c-d).
