Упражнение 270 ГДЗ Колягин Ткачёва 7 класс (Алгебра)
В кассе лежит 98 монет по 1, 2, 5 р. Монет по 2 р. на 10 больше, чем монет по 1 р., а монет по 5 р.


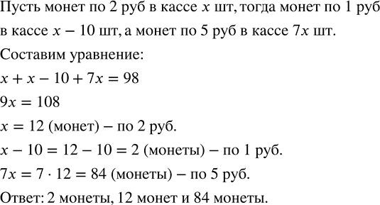
Ниже вариант решения задания из учебника Колягин, Ткачёва, Фёдорова 7 класс, Просвещение:
В кассе лежит 98 монет по 1, 2, 5 р. Монет по 2 р. на 10 больше, чем монет по 1 р., а монет по 5 р. в 7 раз больше, чем монет по 2 р. Сколько в кассе монет по 1, 2, 5 р. в отдельности?
1) Показать, что при x=2 1/7 значение выражения (5x-1)(x+3)-(x-2)(5x-4) равно 49.
2) Показать, что при a=-3,5 значение выражения (a+3)(9a-8)-(2+a)(9a-1) равно -29.
