Упражнение 274 ГДЗ Колягин Ткачёва 7 класс (Алгебра)
1) Матери 50 лет, дочери 28. Сколько лет тому назад дочь была в 2 раза моложе матери? 2) Отцу 40 лет, сыну 16.


Ниже вариант решения задания из учебника Колягин, Ткачёва, Фёдорова 7 класс, Просвещение:
1) Матери 50 лет, дочери 28. Сколько лет тому назад дочь была в 2 раза моложе матери?
2) Отцу 40 лет, сыну 16. Через сколько лет отец будет в 2 раза старше сына?
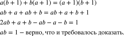
Доказать, что если a(b+1)+b(a+1)=(a+1)(b+1), то ab=1.
