Проверь себя Глава 3 ГДЗ Колягин Ткачёва 7 класс (Алгебра)
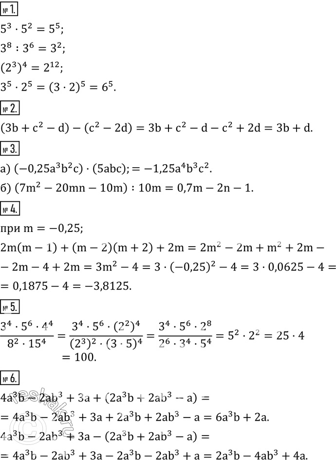
Представить выражение в виде степени: 5^3•5^2; 3^8 :3^6; (2^3 )^4; 3^5•2^5. 2. Упростить выражение (3b+c^2-d)-(c^2-2d). 3. Выполнить действия: а) (-0,25a^3 b^2 c)•(5abc);






Ниже вариант решения задания из учебника Колягин, Ткачёва, Фёдорова 7 класс, Просвещение:
Представить выражение в виде степени:
5^3•5^2; 3^8 :3^6; (2^3 )^4; 3^5•2^5.
2. Упростить выражение (3b+c^2-d)-(c^2-2d).
3. Выполнить действия:
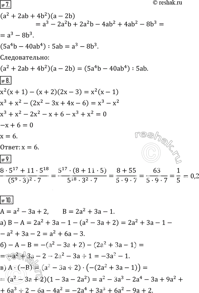
а) (-0,25a^3 b^2 c)•(5abc); б) (7m^2-20mn-10m) :10m.
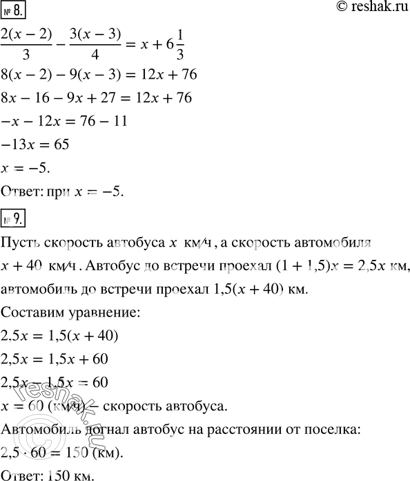
4. Упростить выражение 2m(m-1)+(m-2)(m+2)+2m и найти его числовое значение при m=-0,25.
5. Вычислить: (3^4•5^6•4^4)/(8^2•?15?^4 ).
6. Найти сумму и разность многочленов 4a^3 b-2ab^3+3a и 2a^3 b+2ab^3-a.
7. Доказать, что произведение многочленов a^2+2ab+4b^2 и a-2b равно частному от деления многочлена 5a^4 b-40ab^4 на одночлен 5ab.
8. Решить уравнение: x^2 (x+1)-(x+2)(2x-3)=x^2 (x-1).
9. Вычислить: (8•5^17+11•5^18)/((5^9•3)^2•7).
10. Упростить выражение: а) B-A; б)-A-B; в) A•(-B), если A=a^2-3a+2, B=2a^2+3a-1.
11. В трехзначном числе в 3 раза больше десятков, чем сотен, а число единиц равно квадрату числа сотен. Если разность этого числа и числа, записанного теми же цифрами, но в обратном порядке, разделить на число сотен исходного числа, то получится число -198. Найти исходное число.
12. Доказать, что сумма пяти последовательных четных чисел делится на 10.
