Вводные упражнения 16 ГДЗ Колягин Ткачёва 7 класс (Алгебра)
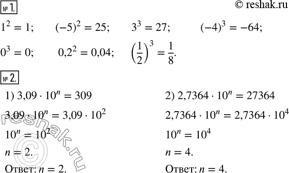
Вычислить: 1^2; (-5)^2; 3^3; (-4)^3; 0^3; ?0,2?^2; (1/2)^3. 2. Найти n, если: 1) 3,09•?10?^n=309; 2) 2,7364•?10?^n=27364. *Цитирирование задания со ссылкой на учебник производится исключительно в учебных целях для лучшего понимания разбора решения задания.


Ниже вариант решения задания из учебника Колягин, Ткачёва, Фёдорова 7 класс, Просвещение:
Вычислить: 1^2; (-5)^2; 3^3; (-4)^3; 0^3; ?0,2?^2; (1/2)^3.
2. Найти n, если:
1) 3,09•?10?^n=309; 2) 2,7364•?10?^n=27364.
