Упражнение 28.10 ГДЗ Мордкович Семенов 9 класс (Алгебра)
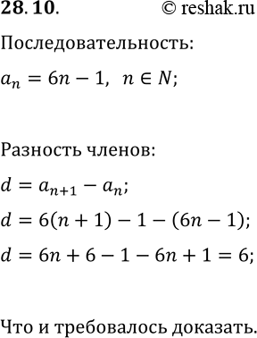
28.10. Возрастающая последовательность состоит из натуральных чисел, которые при делении на 6 дают в остатке 5. Докажите, что эта последовательность является арифметической прогрессией.

Ниже вариант решения задания из учебника Мордкович, Семенов, Александрова 9 класс, Бином:
28.10. Возрастающая последовательность состоит из натуральных чисел, которые при делении на 6 дают в остатке 5. Докажите, что эта последовательность является арифметической прогрессией.
