Упражнение 33.6 ГДЗ Мерзляк 10 класс Углубленный уровень (Алгебра)
33.6. Решите уравнение: 1) sin(2x)+2sin(x)=0; 2) sin(2x)-cos(x)=2sin(x)-1; 3) 1-cos(8x)=sin(4x); 4) sin(x)+sin(2x)+sin(3x)=0; 5) cos(9x)-cos(7x)+cos(3x)-cos(x)=0; 6) v2cos(5x)+sin(3x)-sin(7x)=0. *Цитирирование задания со ссылкой на учебник производится исключительно в учебных целях для лучшего понимания разбора решения задания.


Ниже вариант решения задания из учебника Мерзляк, Номировский, Поляков 10 класс, Просвещение:
33.6. Решите уравнение:
1) sin(2x)+2sin(x)=0;
2) sin(2x)-cos(x)=2sin(x)-1;
3) 1-cos(8x)=sin(4x);
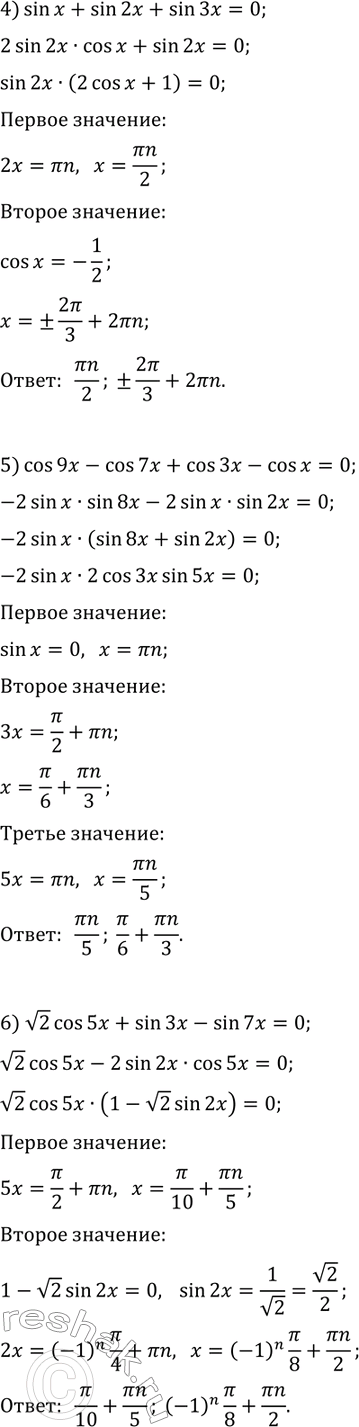
4) sin(x)+sin(2x)+sin(3x)=0;
5) cos(9x)-cos(7x)+cos(3x)-cos(x)=0;
6) v2cos(5x)+sin(3x)-sin(7x)=0.
