Упражнение 3.12 ГДЗ Дорофеев Суворова 7 класс (Алгебра)
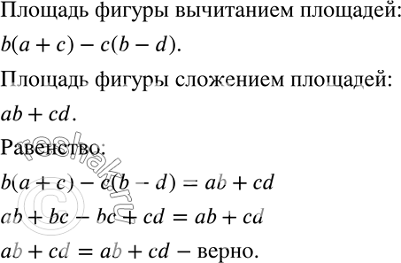
Найдите площадь фигуры (рис. 3.3) сначала вычитанием площадей, а потом сложением площадей и запишите соответствующее равенство. *Цитирирование задания со ссылкой на учебник производится исключительно в учебных целях для лучшего понимания разбора решения задания.

Ниже вариант решения задания из учебника Дорофеев, Суворова, Бунимович 7 класс, Просвещение:
Найдите площадь фигуры (рис. 3.3) сначала вычитанием площадей, а потом сложением площадей и запишите соответствующее равенство.
