Упражнение 6.117 ГДЗ Дорофеев Суворова 7 класс (Алгебра)
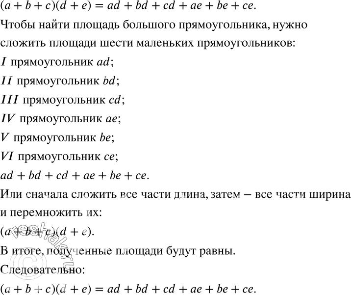
Моделируем С помощью рисунка 7.4 проиллюстрируйте равенство (а + b+ с) (d + е) = ad + bd + cd + ае + be + се.

Ниже вариант решения задания из учебника Дорофеев, Суворова, Бунимович 7 класс, Просвещение:
Моделируем С помощью рисунка 7.4 проиллюстрируйте равенство (а + b+ с) (d + е) = ad + bd + cd + ае + be + се. Докажите это равенство с помощью преобразований.
