Вводные упражнения 15 ГДЗ Колягин Ткачёва 7 класс (Алгебра)
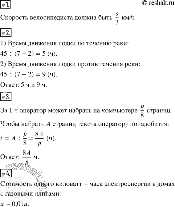
Велосипедисту нужно проехать s км за 3 ч. С какой скоростью он должен двигаться? 2. Найти время движения лодки между пристанями A и B по течению и против течения реки, если расстояние AB равно 45 км, скорость лодки - 7 км/ч, а скорость течения реки - 2 км/ч.


Ниже вариант решения задания из учебника Колягин, Ткачёва, Фёдорова 7 класс, Просвещение:
Велосипедисту нужно проехать s км за 3 ч. С какой скоростью он должен двигаться?
2. Найти время движения лодки между пристанями A и B по течению и против течения реки, если расстояние AB равно 45 км, скорость лодки - 7 км/ч, а скорость течения реки - 2 км/ч.
3. Оператор на компьютере за восьмичасовой рабочий день может набрать p страниц текста. Сколько часов t ему понадобится, чтобы набрать A страниц текста, если он будет работать с той же производительностью?
4. Стоимость одного киловатт-часа электроэнергии в домах с электроплитами равна x р., что на a % меньше, чем в домах с газовыми плитами. Выразить стоимость одного киловатт-часа электроэнергии в домах с газовыми плитами через a и x.
5. Найти число, если 40 % его равны 96.
6. Найти 15 % от 300 кг.
7. После добавления 200 г сахара в a г воды образовался 10 %-ный раствор сахара (рис.3). Найдем a:
200/(a+200)·100 %=10 %,
200/(a+200)=10/100,
a=1800 г.
В какое количество воды нужно добавить 200 г сахара, чтобы получить 15 % раствор?
