Это надо знать Глава 6 ГДЗ Дорофеев Суворова 7 класс (Алгебра)
Сформулируйте определение степени с натуральным показателем. 2. Сформулируйте и проиллюстрируйте на примере правило умножения степеней с одинаковыми основаниями. Докажите соответствующее свойство степени.


Ниже вариант решения задания из учебника Дорофеев, Суворова, Бунимович 7 класс, Просвещение:
Сформулируйте определение степени с натуральным показателем.
2. Сформулируйте и проиллюстрируйте на примере правило умножения степеней с одинаковыми основаниями. Докажите соответствующее свойство степени.
3. Сформулируйте и проиллюстрируйте на примере правило деления степеней с одинаковыми основаниями. Докажите соответствующее свойство степени.
4. Сформулируйте и проиллюстрируйте на примере правило возведения степени в степень. Докажите соответствующее свойство степени.
5. Сформулируйте и проиллюстрируйте на примере правило возведения в степень произведения. Докажите соответствующее свойство степени.
6. Сформулируйте и проиллюстрируйте на примере правило возведения в степень дроби. Докажите соответствующее свойство степени.
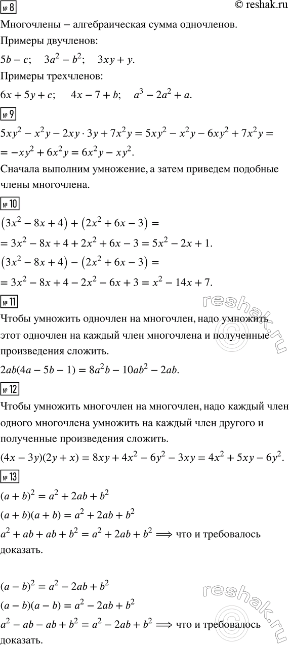
7. Приведите пример одночлена стандартного вида. Чему равен его коэффициент?
8. Какое выражение называют многочленом? Приведите пример двучлена; трёхчлена.
9. На примере многочлена 5ху^2 - х^2 у - 2ху · 3у + 7х^2 у объясните, как приводят многочлен к стандартному виду.
10. На примере многочленов 3x^2 - 8x + 4 и 2х^2 + 6х - 3 покажите, как находят сумму и разность многочленов.
11. Сформулируйте правило умножения одночлена на многочлен и примените его к выражению 2аb(4а - 5b - 1).
12. Сформулируйте правило умножения многочлена на многочлен и примените его к выражению (4x - 3y)(2у + х).
13. Напишите формулы квадрата суммы и квадрата разности и докажите их.
