Упражнение 558 ГДЗ Колягин Ткачёва 7 класс (Алгебра)
Квадрат двузначного числа содержит нечетное число десятков. Найти цифру единиц этого двузначного числа.Построить график функции: 1) y=3x; 2) y=5x; 3) y=-4x;



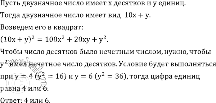
Ниже вариант решения задания из учебника Колягин, Ткачёва, Фёдорова 7 класс, Просвещение:
Квадрат двузначного числа содержит нечетное число десятков. Найти цифру единиц этого двузначного числа.
Построить график функции:
1) y=3x; 2) y=5x; 3) y=-4x; 4) y=-0,8x.
